@2026海外优青,仁济医院诚邀您的加入
为进一步完善科学基金人才资助体系,充分发挥科学基金引进和培养人才的功能,吸引海外优秀青年人才回国(来华)工作,国家自然科学基金委员会(以下简称自然科学基金委)实施国家自然科学基金优秀青年科学基金项目(海外)。
热忱欢迎广大海外优秀青年学者依托上海交通大学医学院附属仁济医院进行海外优青项目申报!
一、仁济医院介绍
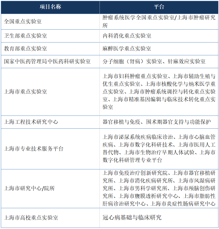
上海交通大学医学院附属仁济医院建于1844年,是上海开埠后第一所西医医院。仁济医院是一家学科门类齐全,集医疗、教学、科研于一体的综合性医院。医院拥有丰富的临床资源和顶级的科研平台,共设有53个临床医技科室,包括3个国家重点学科、13个国家临床重点专科,拥有1个全国重点实验室、1个教育部重点实验室、1个国家卫健委重点实验室及28个省部级重点实验室和研究所。近年来,仁济医院“自然指数(Nature Index)”一直居于全国医疗机构前三位,国家自然科学基金连续9年破百项,国家级重大重点等项目居于全国医疗机构前列,连续13年科研经费突破亿元。医院拥有两院院士、973首席科学家及各类国家级人才近60名,2025年度国家级人才类项目位居上海市医疗机构首位。热忱欢迎您的到来,仁济医院将为您提供高水平的科学研究支撑平台!
二、资助模式及福利待遇
1、 提供优厚年薪待遇和充足科研启动经费
除国家自然科学基金委提供的科研经费之外,仁济医院将参照世界一流大学相应岗位待遇,提供全球范围内有竞争力的薪酬以及充足可观的科研启动经费。
2、提供一流科研平台和研究资源
① 仁济医院是上海医疗业务量最高的医院之一,拥有丰富的临床资源可供开展基础和临床研究;
② 提供一流的科研平台、工作环境和实验场地。仁济医院现拥有多种不同类型的研究平台(基础研究平台、医学转化平台、临床-基础结合平台、临床研究平台)且平台设施完善,可“拎包入住”,随时开展研究工作。
3、强力支持研究团队建设
评定博士生导师资格,优先提供研究生招生名额,配备2名助理研究员或副研究员,足额招收5名博士后,支持专职科研队伍建设。
4、提供有竞争力的住房条件
提供有竞争力的住房补贴和安家费,同时协助解决过渡期住房问题,提供优惠于市场价的全装修人才公寓。
5、提供优质发展环境
仁济医院拥有创新的人才政策,灵活的考核评价体系,可保证青年人才安心开展感兴趣的研究,提供自由宽松的学术空间,助力青年人才成长为国家级学术领军人才。
6、提供充分的生活和医疗保障
享受上海的各项改革试点政策。按照国家和上海市政策提供各类保险和住房公积金(含补充公积金);作为医院职工,享受本人及家属就医绿色通道。
三、申请条件
【基本要求】
1、遵守中华人民共和国法律法规,具有良好的科学道德,自觉践行新时代科学家精神
2、出生日期在1986年1月1日(含)以后
3、具有博士学位
4、研究方向主要为自然科学、工程技术等
5、在取得博士学位后至2026年6月15日前,一般应在海外高校、科研机构、企业研发机构获得正式教学或者科研职位,且具有连续36个月以上工作经历;在海外取得博士学位且业绩特别突出的,可适当放宽工作年限要求(不适用于通过中外联合培养方式取得海外博士学位的情况)
在海外工作期间,同时拥有境内带薪酬职位的申请人,其境内带薪酬职位的工作年限不计入海外工作年限。
6、取得同行专家认可的科研或技术等成果,且具有成为该领域学术带头人或杰出人才的发展潜力
7、申请人尚未回国(来华)工作,或者2025年1月1日以后回国(来华)工作。获资助通知后须辞去海外工作并全职回国(来华)工作不少于3年
【限项要求】
执行国家科技人才计划统筹衔接的相关要求。同层次国家科技人才计划只能承担一项,同一申报年度一人只能申请一项,不能逆层次申请。
四、联系方式
有意向者请于5月20日前将个人简历、成果证明材料及专家推荐信发送至邮箱:renji_hr@renji.com,注明“姓名+海外优秀青年人才”。
联系人:沈老师
联系电话:0086-21-68383428
五、仁济医院主要平台
1、主要临床平台:
2、主要研究平台:



